Troubleshooting process for heating and hot water
Decision trees to identify Switchee vs heating system issues
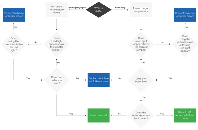
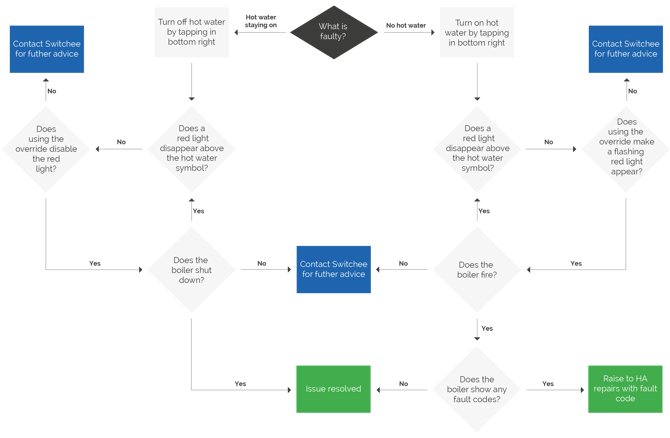
When troubleshooting a heating or hot water fault, identifying whether the issue originates from a Switchee device or the heating system itself is key to resolving the problem quickly and effectively. The decision trees below provide a structured fault-finding process to help isolate the cause of the issue. By following the relevant steps for heating or hot water, you can determine the most likely source of the fault and take the appropriate next actions.
Heating faults decision tree
.png?width=670&height=440&name=Heating%20Faults%20Decision%20Tree%20v1%20(1).png)
Hot water faults decision tree
.png?width=670&height=439&name=Hot%20Water%20Faults%20Decision%20Tree%20v1%20(1).png)
These flow charts provide a rough diagnostic guide only.
They do not replace professional judgement, manufacturer instructions, or full system testing. Heating and hot water systems can vary significantly depending on installation type, controls, and local configuration.
They do not replace professional judgement, manufacturer instructions, or full system testing. Heating and hot water systems can vary significantly depending on installation type, controls, and local configuration.
For more support, contact installer support directly:
Tel: 0800 133 7957 | Email: install@switchee.com